Открыть меню
Платформа Эра. Документация
Toggle preferences menu
Открыть персональное меню
Вы не представились системе
Your IP address will be publicly visible if you make any edits.

Загрузки AZykov

Эта служебная страница показывает все загруженные файлы.

Список файлов
Первая страницаПредыдущая страницаСледующая страницаПоследняя страница
Дата Имя файла Миниатюра Размер Описание Версий
14:39, 24 декабря 2025 Настройка класса для получения коллекции oldData.png (файл) 142 КБ   1
16:03, 18 декабря 2025 Управление обучением 12.12.25.pdf (файл) 18,42 МБ   1
15:57, 18 декабря 2025 Управление знаниями 12.12.25.pdf (файл) 13,38 МБ   1
15:53, 18 декабря 2025 Рабочее место оператора 12.12.25.pdf (файл) 43,57 МБ   1
15:52, 18 декабря 2025 Приложение "Рабочее место оператора".png (файл) 150 КБ   1
12:14, 3 ноября 2025 Отчеты 02.11.pdf (файл) 110,13 МБ Описание отчетов в платформе Эра. От 02.11.2025 1
12:07, 3 ноября 2025 Приложение Отчеты.png (файл) 314 КБ   1
14:29, 31 октября 2025 Test.pdf (файл) 109,12 МБ   1
09:54, 27 октября 2025 Эра QM 22.10.pdf (файл) 24,55 МБ   1
13:06, 19 сентября 2025 Управление Качеством QM Инструкция.pdf (файл) 26,45 МБ   1
16:01, 17 сентября 2025 Ldap sync template.zip (файл) 28 КБ   1
16:00, 17 сентября 2025 Ldap auth template.zip (файл) 6 КБ   1
15:55, 17 сентября 2025 Установка параметра домена для использования авторизации LDAP.png (файл) 264 КБ   1
15:50, 17 сентября 2025 Запрос авторизации через LDAP.png (файл) 133 КБ   1
15:44, 17 сентября 2025 Получение параметров авторизации.png (файл) 99 КБ   1
15:43, 17 сентября 2025 Сценарий авторизации через LDAP v2.png (файл) 40 КБ   1
15:32, 17 сентября 2025 Сценарий авторизации через LDAP.png (файл) 61 КБ   1
15:29, 17 сентября 2025 Настройка задачи для интеграции с Active Directory.png (файл) 443 КБ   1
15:09, 17 сентября 2025 Поиск пользователя платформы.png (файл) 138 КБ   1
15:04, 17 сентября 2025 Проверка наличия группы у пользователя.png (файл) 77 КБ   1
14:59, 17 сентября 2025 Получение списка пользователей по LDAP.png (файл) 138 КБ   1
13:27, 17 сентября 2025 Сценарий загрузки пользователей из Active Directory.png (файл) 260 КБ   1
11:29, 2 сентября 2025 Применение изменений в пакете.png (файл) 157 КБ   1
11:21, 2 сентября 2025 Параметры подмены.png (файл) 144 КБ   1
11:02, 2 сентября 2025 Параметры модифицированного отчета.png (файл) 67 КБ   1
10:57, 2 сентября 2025 Модифицированный отчет.png (файл) 144 КБ   1
10:46, 2 сентября 2025 Скопированные данные в контроле.png (файл) 207 КБ   1
10:43, 2 сентября 2025 Создание копии контрола.png (файл) 291 КБ   1
10:37, 2 сентября 2025 Контролы внутри layout'а.png (файл) 155 КБ   1
10:28, 2 сентября 2025 Поиск контрола в приложении Builder.png (файл) 135 КБ   1
10:25, 2 сентября 2025 Отчет Звонки по суткам.png (файл) 241 КБ   1
10:23, 2 сентября 2025 Отчет "Звонки по суткам".png (файл) 233 КБ   1
10:28, 27 августа 2025 Управление качеством.png (файл) 230 КБ   1
09:57, 27 августа 2025 Правило оценки.png (файл) 134 КБ   1
09:41, 27 августа 2025 Значения оценок для параметра с типом справочник.png (файл) 116 КБ   1
09:36, 27 августа 2025 Негативное изменение оценки.png (файл) 101 КБ   1
12:36, 26 августа 2025 Обращение к коммуникации для расчета значения оценки.png (файл) 63 КБ   1
12:35, 26 августа 2025 Код пост-обработки и базовая оценка.png (файл) 78 КБ   1
12:34, 26 августа 2025 Значения оценок.png (файл) 41 КБ   1
12:33, 26 августа 2025 Свойства поля в параметре оценки.png (файл) 104 КБ   1
12:33, 26 августа 2025 Поля в параметре оценки.png (файл) 113 КБ   1
12:30, 26 августа 2025 Карточка редактирования формы оценки.png (файл) 152 КБ   1
12:03, 26 августа 2025 Оценка качества звонка.png (файл) 400 КБ   1
13:13, 31 июля 2025 Websocket песочница - блок работы с данными классов.png (файл) 151 КБ   1
12:45, 31 июля 2025 Параметры авторизации в WebSocket.png (файл) 211 КБ   1
12:21, 31 июля 2025 WebSocket-песочница.png (файл) 220 КБ   1
11:41, 28 июля 2025 Схема интеграции WebSocket + REST.png (файл) 71 КБ   1
10:19, 28 июля 2025 Раздел "Кампании" в приложении Исходящие кампании.png (файл) 310 КБ   1
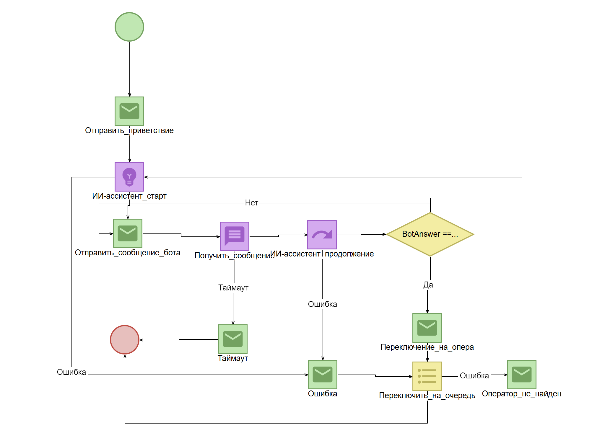
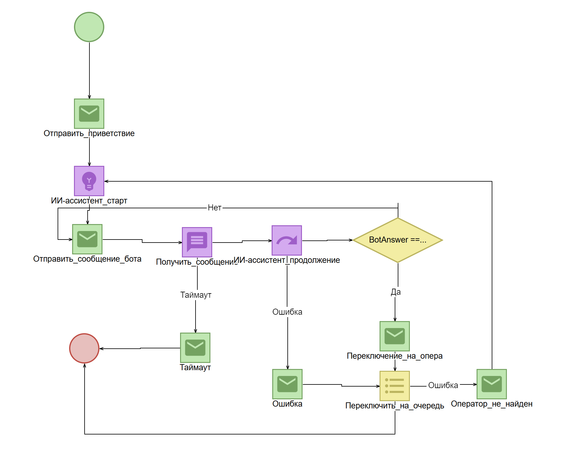
13:45, 24 июля 2025 Ai bot.json (файл) 32 КБ   1
11:19, 24 июля 2025 Подключение учетной записи мессенджера.png (файл) 147 КБ   1
Первая страницаПредыдущая страницаСледующая страницаПоследняя страница